04:今日关注
3上一期   下一期4  
 
标题导航
 
2022年03月17日 星期四 出版
3 上一篇   下一篇 4  
放大 缩小 默认   
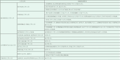
关于加强县内重点行业人员核酸检测工作的通告

  鉴于省内外疫情形势严峻复杂,为进一步落实预防与早发现工作机制,发挥监测预警作用,现决定即日起对全县重点行业人员开展核酸检测,请相关单位和人员按要求落实,重点行业人员核酸检测要求见下表:

  新昌县新型冠状病毒肺炎疫情防控工作

  领导小组办公室

  2022年3月16日

3 上一篇   下一篇 4  
放大 缩小 默认   
   第01版:一版要闻
   第02版:时政要闻
   第03版:社会民生
   第04版:今日关注
   第05版:法治之窗
   第06版:文学副刊
   第07版:新昌交警
   第08版:今日关注
关于加强县内重点行业人员核酸检测工作的通告
关于做好清明祭扫疫情防控工作的通告
关于暂停校外培训机构线下培训活动的通告
今日新昌今日关注04关于加强县内重点行业人员核酸检测工作的通告 2022-03-17 2 2022年03月17日 星期四