陈 军
重大项目是县域经济高质量发展的“强引擎”,而项目推进中的风险防控与矛盾化解,既是检验基层治理能力的“试金石”,更是践行政法单位“以人民为中心”发展思想的“主战场”。新昌镜岭水库作为浙江省“十四五”期间投资规模最大、移民人数最多的重大水利工程,涉及5300余户、1.2万群众的搬迁安置,维稳安保任务之重、矛盾风险之杂,堪称“天下第一难”。
面对这一考验,我县坚持以人民为中心的发展思想,将新时代“枫桥经验”与重大项目治理需求深度融合,创新构建“四前五共”护航模式,不仅实现移民安置签约率100%、“群体越级访、敏感案事件、重大舆情”三个零发生和“权益维护、施工保障、风险管控”三个到位的硬成效,更探索出一条从“被动维稳”到“主动创稳”、从“碎片化应对”到“系统性管控”的护航重大项目工作的新路径。
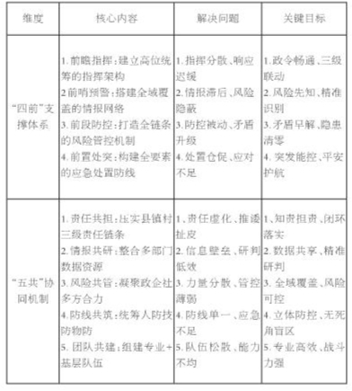
一、“四前五共”模式构建“四维支撑+五维协同”管控体系
“四前五共”平安护航重大项目模式的核心价值,在于以系统性思维重塑综合治理架构,将“前瞻指挥、前哨预警、前段防控、前置处突”的“四前”体系与“责任共担、情报共研、风险共管、防线共筑、团队共建”的“五共”机制深度耦合,形成“全域覆盖、全程可控、全员参与”的管控闭环。从治理逻辑看,“四前”体系聚焦“主动作为”,解决“何时防、怎么控”的问题。通过前瞻指挥锚定治理方向,前哨预警掌握工作主动,前段防控筑牢平安防线,前置处突守住稳定底线,构建起“事前预防、事中控制、事后善治”的全周期管理链条。“五共”机制聚焦“协同发力”,解决“谁来干、靠谁管”的问题。通过责任共担压实各方职责,情报共研打破信息壁垒,风险共管凝聚治理合力,防线共筑强化立体防控,团队共建夯实基层基础,形成“党委领导、政府负责、政法牵头、部门协同、群众参与”的多元共治格局。二者相互支撑、互为补充,既破解了“看得见的管不了、管得了的看不见”的困境,又避免了“单兵作战效率低、协同联动成本高”的问题,实现了资源的最优配置与治理效能的最大释放。最终形成“目标统一、权责清晰、流程闭环、协同高效”的治理架构,具体逻辑框架如下表所示:
二、“四前五共”模式破解护航重大项目治理难题
重大项目建设,尤其是涉及大规模人口搬迁的工程,往往面临指挥体系分散、风险预警滞后、防控手段单一、应急处置被动等共性难题,这些问题本质上是基层治理工作中“责任链条断裂”“情报壁垒阻隔”“风险闭环缺失”“协同机制薄弱”的集中体现。
“四前五共”模式的生命力,在于其立足镜岭水库移民安置的具体实践,在组织架构、风险研判、矛盾化解、应急处置等关键环节拿出突破性举措,构建起具有新昌特色的护航重大项目治理新范式。
(一)前瞻指挥+责任共担:破解“指挥分散、责任虚化”难题,筑牢“一盘棋”领导体系。
重大项目工程推进往往面临指挥体系分散、多头管理等共性难题,极易导致响应迟缓、效能低下。完善指挥架构。创新构建“一盘棋”指挥体系,通过成立“双组长”领导的工作领导小组与联合指挥部,建立“一办四组”组织架构和“五责协同”闭环,实现县、镇、村三级高效联动,有效破解责任虚化、协调不畅等难题,确保政令畅通、全线协同。累计召开专题调度会32次,破解跨区域安置、权属争议等瓶颈问题46项,确保“政令一出、全线联动”。前移调处阵地。聚焦库区群众“办事多头跑、诉求反馈慢”的痛点,在库区核心镇设立县社会治理中心分中心,集成政策咨询、矛盾调解、法律援助、民生代办四大功能。通过“一窗受理、内外分流,动态派单、分层处置,全程跟踪、督办指导”,累计接待移民230批次651人次,纠纷化解率超95%,实现“小事不出村、大事不出镇、矛盾不升级”。压实责任链条。构建“五责协同”责任闭环,创新“三联五包”机制,移民干部包联户并落实包宣传、包动迁、包安置、包稳定、包资金,层层压实责任,推动各责任单位知责、担责、履责。
(二)前哨预警+情报共研:破解“信息壁垒、研判滞后”难题,织密“一张网”情报体系。
传统安保中常因情报碎片化、研判滞后陷入被动,面对移民安置中信息不对称、风险隐蔽等挑战,整合多源数据构建“移民安置风险信息池”,建立情报机制和动态预警体系,实现从“事后处置”向“事前预警”转变,为风险精准识别和分级处置提供有力支撑。
(三)前段防控+风险共管:破解“防控被动、隐患漏管”难题,构建“一条链”防控体系。
风险防控是重大项目建设中的关键环节,常因责任不清、手段单一陷入被动应付。我县通过“人事物”三张清单管理、干部下沉走访和多元共治机制,构建全链条风险管控闭环,实现风险早发现、早干预,把矛盾化解在基层、化解在萌芽状态。
清单管理重闭环。推行“提示预警—交办落实—督办跟踪—提级处置”四级闭环机制,这种清单式管理、闭环化运作,确保了每一项风险都有人管、管到位、管到底。干部下沉进万家。组织开展“千名干部进万家”行动,开展全量走访、矛盾化解,做到“底数一门清、应对有预案”。累计调解疑难纠纷240余件,化解信访积案16件。法制融合强共治。统筹法学会、司法局、法院等力量,组织法律工作者在一线提供法律服务,开展联合释法说理55次,成功处置产权、户籍类风险84起。推动“情理法”融合,实现“化解一人、教育一片、稳定一方”。这表明,法治既是“压舱石”,也是“润滑剂”,为刚性政策落地提供了柔性的化解通道。
三、“四前五共”模式适配不同场景的借鉴落地
“四前五共”模式并非仅适用于工程移民安置,其核心逻辑可复制、可迁移至交通、能源、城建等各类重大项目,借鉴应用中需要把握“三个结合”,确保模式落地见效:
(一)与项目实际结合:精准适配不同项目类型
1. 移民类项目:重点强化“前瞻指挥+责任共担”“前哨预警+情报共研”,聚焦人口搬迁中的权属争议、安置诉求等矛盾,复制“三联五包”“风险画像”机制,确保移民权益维护到位。
2. 建设类项目:侧重“前段防控+风险共管”“前置处突+防线共筑”,针对施工安全、劳资纠纷、周边环境矛盾,推广“清单管控”“立体防控圈”,保障项目施工顺利推进。
3. 跨区域项目:突出“情报共研”“跨域联动”,建立多地区、多部门情报共享机制和应急协同机制,破解“跨域管理难、处置不及时”问题。
(二)与地方治理基础结合:分层分类推进落地
1. 治理基础较好地区:可全面推广“四前五共”模式,重点强化“数字赋能”,如升级风险信息池、优化智能画像;“多元共治”,如引入社会组织、专业机构参与,打造“升级版”实践。
2. 治理基础薄弱地区:可先从“前瞻指挥+责任共担”“前段防控+风险共管”入手,搭建基础指挥架构、压实责任链条、开展干部下沉,逐步完善情报、处突体系,避免“一步到位、脱离实际”。
(三)与长效机制结合:推动“战时经验”转化为“平时制度”
1. 组织架构留存:重大项目结束后,可将“联合指挥部”“快速反应前哨站”等架构转化为当地常态化应急管理、平安建设的工作机构,避免资源浪费。
2. 数据资源复用:“风险信息池”可拓展至基层社会治理全域,整合社会治安、信访维稳、安全生产等数据,成为地方“风险研判中心”,提升日常治理精度。
3. 队伍能力提升:将项目中组建的应急处突小队、法律服务队伍纳入当地“专业治理队伍”,定期开展培训演练,提升基层治理整体能力。
四、工作经验启示
“四前五共”模式的成功实践,不仅为平安护航重大项目提供了“新昌样板”,更蕴含着基层政法工作现代化的规律性认识,为各地政法机关破解治理难题、提升履职能力提供了重要启示。
(一)坚持党的领导与融合共治相统一,方能凝聚政法治理合力
党的领导是基层政法工作的“定盘星”,融合共治是基层政法工作的“活力源”。我县通过“五责协同”等机制,将党的领导贯穿于重大项目政法治理的各环节、全过程,有效整合了分散的行政资源与政法力量,打破了部门壁垒,形成了“握指成拳”的聚合效应;同时,通过干部下沉、群防群治、法律工作者参与等方式,激发群众主体意识与社会协同活力,构建了“党政动手、依靠群众、多元参与”的共治格局。这表明,基层政法工作现代化不是“政法机关单打独斗”,而是要在党的坚强领导下,统筹各方力量、整合各类资源,形成“人人有责、人人尽责、人人享有”的平安建设共同体。
(二)坚持数字赋能与群众路线相统一,方能提升政法治理精度
数字技术是基层政法工作的“加速器”,群众路线是基层政法工作的“传家宝”。我县没有盲目追求技术“高大上”,而是将大数据、无人机等现代科技与“进村入户”“脚板走访”等传统群众工作方法深度融合,线上“风险信息池”与线下“民情账本”互为补充,“数字画像”与“人情世故”相互校验,既实现了风险的精准识别,又避免了技术应用的“冰冷化”“形式化”。这表明,新时代基层政法工作既要“插上科技的翅膀”,用技术提升治理效率与精度,更要坚守“以人民为中心”的初心,用群众路线赋予技术“温度”,让政法工作更接地气、更贴民心。毕竟,最强大的算法,始终是“民心算法”。
(三)坚持闭环管理与柔性化解相统一,方能彰显政法治理效能
闭环管理是基层政法工作的“硬骨架”,柔性化解是基层政法工作的“软血肉”。我县将工程管理中的“闭环控制”理论创造性应用于政法治理,构建了从情报研判到督办提级、从预警提示到打击处理的全链条责任闭环,确保工作落地见效;同时,注重用法律咨询、心理疏导、救济帮扶等柔性方式化解矛盾,既解决了“事”的问题,又解开了“心”的疙瘩,实现了“事心双解”。这表明,基层政法工作既要靠刚性制度“立规矩”,维护社会秩序与公平正义;也要靠柔性服务“暖人心”,化解群众怨气与心理隔阂。只有“刚柔并济、张弛有度”,才能实现政法治理效能与社会效应的有机统一。
(四)坚持立足战时与平战结合相统一,方能实现长治久安目标
重大项目治理往往具有“战时”特征,需要政法机关集中力量攻坚克难,而基层政法工作更需要“平时”的常态化、长效化建设。我县“四前五共”模式虽起源于镜岭水库这场“攻坚战”,但其构建的组织架构、处突队伍等,在“战时”结束后可迅速转化为常态化政法治理资源,服务于日常平安建设、应急管理和社区服务。这表明,基层政法工作现代化要有“功成不必在我”的境界与“功成必定有我”的担当,既要立足当下,集中力量破解重大难题;更要着眼长远,将“战时经验”转化为“平时制度”,构建起可持续、长效化的平安建设体系。
当前,重大项目建设的规模与难度不断提升,基层工作面临的新情况、新问题层出不穷。我县“四前五共”模式的实践表明,护航重大项目不是“选择题”,而是“必答题”,不是“被动应对”,而是“主动创稳”,要以系统思维构建治理体系,以创新举措破解治理难题,实现“项目推进与平安稳定”双丰收,为高质量发展筑牢“平安基石”。(作者系县委政法委副书记)



